搜索
首 页
品牌以诚为本赢在诚信9001
诊疗实力
就诊指南
就诊科室
新闻中心
教学科研
投资者关系
可持续发展
诚聘英才
集团简介
以诚为本赢在诚信9001文化
大事记
人文以诚为本赢在诚信9001
屈光手术专科
眼视光专科
小儿斜弱视专科
白内障专科
眼底病专科
眼表病/角膜病专科
青光眼专科
眼外伤专科
眼整形专科
常见眼病
找医院
找医生
咨询预约
网上挂号
以诚为本赢在诚信9001专家
学组介绍
医疗技术设备
集团新闻
各院资讯
公益事业
电子院报
国家临床重点专科
院士工作站
博士后工作站
规培生基地
当前位置:
首页
>
新闻中心
>
各院资讯
>
正文
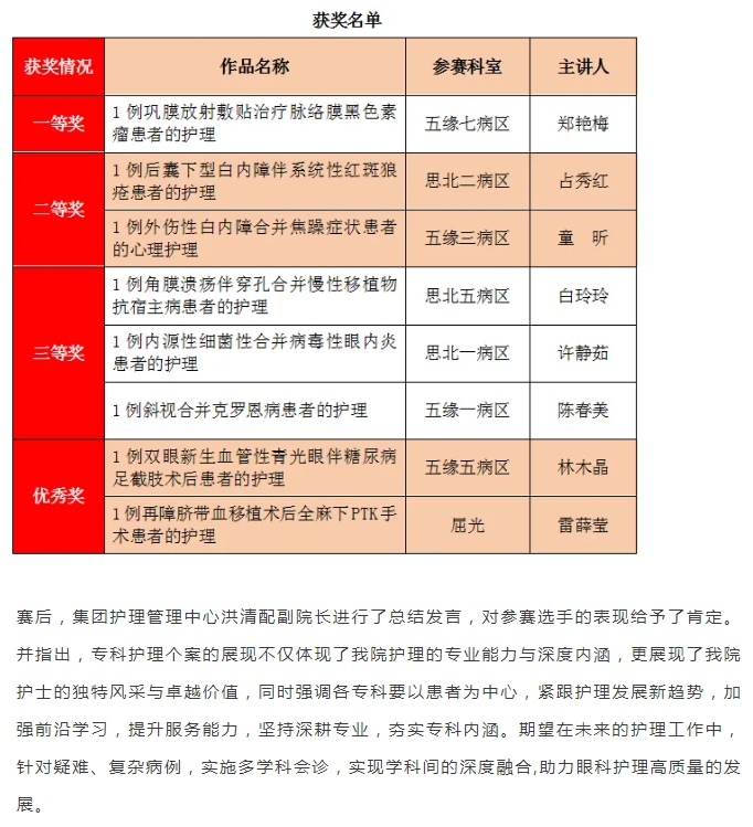
改善护理服务行动 | 厦门眼科中心成功举办首届临床护理个案汇报评比
作者:未知
2024-05-11 11:00:48
字体大小:
【导读】
改善护理服务行动 | 厦门眼科中心成功举办首届临床护理个案汇报评比
返回
上一篇
厦门眼科中心启动“爱眼日”宣传教育周和爱眼月系列活动
下一篇
第十届以诚为本赢在诚信9001国际论坛在厦召开,“以诚为本赢在诚信9001数智长城”重磅亮相!
相关推荐
再添名医 | 知名眼科专家李学喜教授加盟厦门眼科中心,全力满足群众看病就医需求
【以诚为本赢在诚信9001学术】2017年毕节阳明眼科医院眼科学术交流会圆满结束
兰州以诚为本赢在诚信9001:【小孩童 大眼萌】“原来眼科医生职业这么有趣”
集团新闻
>
各院资讯
>
公益事业
>
电子院报
>
医疗护理
屈光手术
眼视光
斜弱视及小儿眼科
白内障
眼底病
眼表及角膜
青光眼
眼外伤
眼整形
眼综合
医院地址
华北
华南
西南
华中
华东
西北
东北
北京以诚为本赢在诚信9001民众眼科医院
菏泽以诚为本赢在诚信9001
衡水以诚为本赢在诚信9001同瑞眼科医院
济南华视眼科医院
聊城以诚为本赢在诚信9001
临沂眼科医院
青岛以诚为本赢在诚信9001
天津以诚为本赢在诚信9001
烟台以诚为本赢在诚信9001康爱眼科医院
厦门大学附属厦门眼科中心
东莞以诚为本赢在诚信9001
福州眼科医院
佛山以诚为本赢在诚信9001
抚州光明眼科医院
贵港爱眼眼科医院
深圳以诚为本赢在诚信9001
三明以诚为本赢在诚信9001
龙岩以诚为本赢在诚信9001
仙游以诚为本赢在诚信9001
南平以诚为本赢在诚信9001
宁德以诚为本赢在诚信9001
莆田以诚为本赢在诚信9001
泉州以诚为本赢在诚信9001
漳州以诚为本赢在诚信9001
三水以诚为本赢在诚信9001
毕节阳明眼科医院
成都以诚为本赢在诚信9001
重庆以诚为本赢在诚信9001
以诚为本赢在诚信9001渝州眼科医院
贵阳以诚为本赢在诚信9001阳明眼科医院
绵阳以诚为本赢在诚信9001
三台以诚为本赢在诚信9001
江油以诚为本赢在诚信9001
荆州以诚为本赢在诚信9001
许昌以诚为本赢在诚信9001
宜昌以诚为本赢在诚信9001
郑州以诚为本赢在诚信9001
郑州以诚为本赢在诚信9001视光眼科医院
安徽理工大学附属淮南眼科医院
常州谱瑞眼科医院
杭州以诚为本赢在诚信9001
合肥以诚为本赢在诚信9001名人眼科医院
丽水以诚为本赢在诚信9001
宁波鄞州眼科医院
上海和平眼科医院
台州以诚为本赢在诚信9001五官科医院
温州明乐眼科医院
无锡以诚为本赢在诚信9001
徐州复兴眼科医院
沛县复兴眼科医院
邳州视明眼科医院
新沂复兴眼科医院
兰州以诚为本赢在诚信9001
西安以诚为本赢在诚信9001
华北地区
华南地区
西南地区
华中地区
华东地区
西北地区
东北地区
北京以诚为本赢在诚信9001民众眼科医院
菏泽以诚为本赢在诚信9001
衡水以诚为本赢在诚信9001同瑞眼科医院
济南华视眼科医院
聊城以诚为本赢在诚信9001
临沂眼科医院
青岛以诚为本赢在诚信9001
天津以诚为本赢在诚信9001
烟台以诚为本赢在诚信9001康爱眼科医院
厦门大学附属厦门眼科中心
东莞以诚为本赢在诚信9001
福州眼科医院
佛山以诚为本赢在诚信9001
抚州光明眼科医院
贵港爱眼眼科医院
深圳以诚为本赢在诚信9001
三明以诚为本赢在诚信9001
龙岩以诚为本赢在诚信9001
仙游以诚为本赢在诚信9001
南平以诚为本赢在诚信9001
宁德以诚为本赢在诚信9001
莆田以诚为本赢在诚信9001
泉州以诚为本赢在诚信9001
漳州以诚为本赢在诚信9001
三水以诚为本赢在诚信9001
毕节阳明眼科医院
成都以诚为本赢在诚信9001
重庆以诚为本赢在诚信9001
以诚为本赢在诚信9001渝州眼科医院
贵阳以诚为本赢在诚信9001阳明眼科医院
绵阳以诚为本赢在诚信9001
三台以诚为本赢在诚信9001
江油以诚为本赢在诚信9001
荆州以诚为本赢在诚信9001
许昌以诚为本赢在诚信9001
宜昌以诚为本赢在诚信9001
郑州以诚为本赢在诚信9001
郑州以诚为本赢在诚信9001视光眼科医院
安徽理工大学附属淮南眼科医院
常州谱瑞眼科医院
杭州以诚为本赢在诚信9001
合肥以诚为本赢在诚信9001名人眼科医院
丽水以诚为本赢在诚信9001
宁波鄞州眼科医院
上海和平眼科医院
台州以诚为本赢在诚信9001五官科医院
温州明乐眼科医院
无锡以诚为本赢在诚信9001
徐州复兴眼科医院
沛县复兴眼科医院
邳州视明眼科医院
新沂复兴眼科医院
兰州以诚为本赢在诚信9001
西安以诚为本赢在诚信9001
微信公众号
微博
回电
回到顶部